联系我们

山东魁丰生物科技有限公司 

地址:山东省.泰安市.泰前

电  话:0538-8505866 

传  真:0538-8505966

财富热线:18660886576 


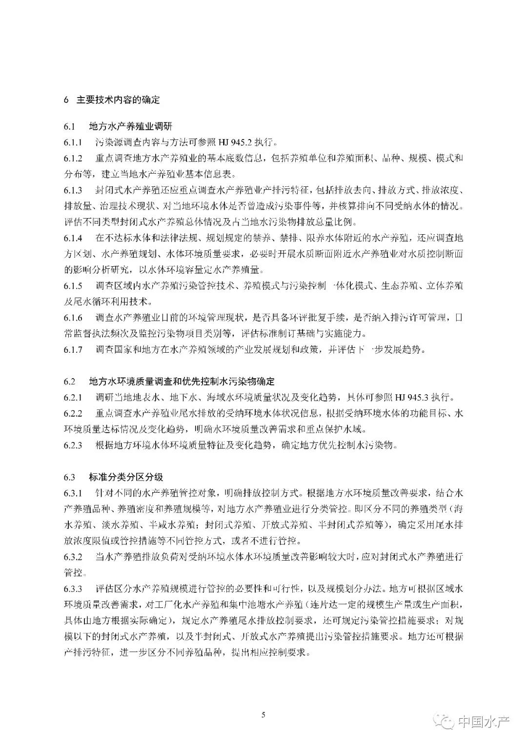
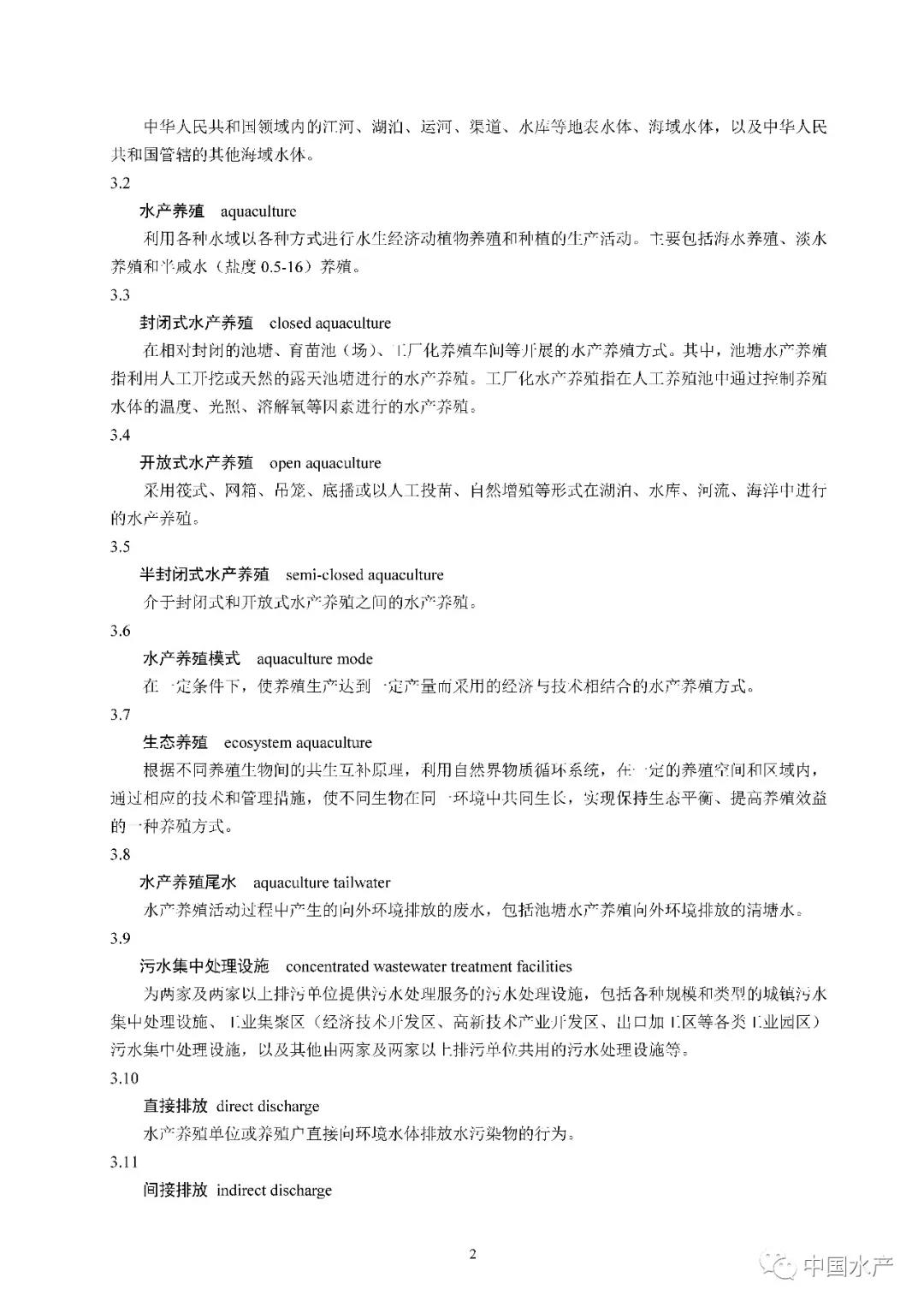
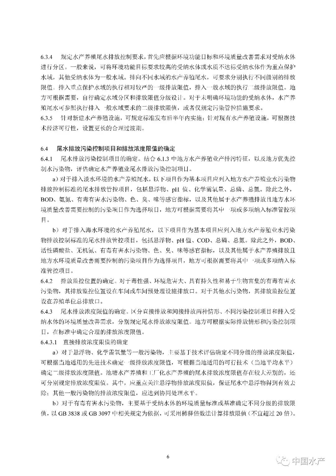
生态环境部就《地方水产养殖业水污染物排放控制标准制订技术导则》征求意见

您的当前位置: 首 页 >> 公司新闻

生态环境部就《地方水产养殖业水污染物排放控制标准制订技术导则》征求意见

发布日期:2021/5/16 15:06:29 作者:魁丰生物有限公司 点击:1710

日前,生态环境部印发《关于征求国家生态环境标准<地方水产养殖业水污染物排放控制标准制订技术导则(征求意见稿)>意见的函》(环办标征函〔2021〕16号),就《地方水产养殖业水污染物排放控制标准制订技术导则》(以下简称《标准制订技术导则》)的编制工作向有关单位征求意见。

点击上方图片阅读《征求意见稿》全文
《标准制订技术导则》旨在保护和改善水环境质量,指导和规范地方水产养殖业水污染物排放控制标准制修订工作,促进水产养殖业绿色发展。
《标准制订技术导则》规定了制订地方水产养殖业水污染物排放控制标准的基本原则和技术路线、主要技术内容的确定等要求。地方水产养殖业水污染物排放控制标准中规定的养殖尾水排放浓度限值适用于养殖场排放口水污染物排放控制。
各机关团体、企事业单位和个人均可提出意见和建议。有关意见请于2021年5月31日前,通过书面或电子邮件的方式反馈给生态环境部。
联系人:生态环境部法规司 魏玉霞、李晓弢
通信地址:北京市东城区东长安街12号
邮政编码:100006
电话:010-65645274、65645273
传真:010-65645274
邮箱:biaozhun@mee.gov.cn
附件下载
《地方水产养殖业水污染物排放控制标准制订技术导则(征求意见稿)》









来源:生态环境部

Copyright © 2018 山东魁丰生物科技有限公司 版权所有   技术支持:诺盾网络       管理入口     鲁ICP备18043340号-1